MANTENIMIENTO DE PC

El mantenimiento informático de hardware se refiere a las partes físicas o tangibles de los ordenadores y de los periféricos que van conectados a ellos. La rutina de mantenimiento que se realiza incluye limpieza de dispositivos y reparación o remplazo de piezas deterioradas. También se realiza un control de funcionamiento en condiciones de.
👉Implementación y Mantenimiento de Aplicaciones y Sistemas Informáticos [Introducción] YouTube

Nivel 4 de soporte IT: Soporte de terceros. El nivel 4 de soporte IT, también conocido como "soporte de terceros" o "soporte externo", se reserva para problemas extremadamente complejos o situaciones en las que se requiere experiencia especializada que va más allá de lo que puede ofrecer una organización internamente.
Mantenimiento de sistemas informáticos

Estos son los niveles de mantenimiento informático: Mantenimiento de hardware: Mantenimiento de software: Mantenimiento de documentación: La informática se ha convertido en indispensable para cualquier empresa y de su correcto funcionamiento depende el buen desarrollo de la actividad. Ahí reside la importancia del mantenimiento informático.
Calaméo Mantenimiento Preventivo Y Correctivo Del Sistema Informático El Bueno

Las tareas que se realizan en este nivel de mantenimiento son: • Limpieza de los dispositivos hardware. • Control del funcionamiento en condiciones de estrés del equipo (voltaje, temperatura, etc.) • Reemplazo o reparación de componentes que funcionan en mal estado. 2.2 Nivel de mantenimiento de software.
El mantenimiento del sistema de gestión del mantenimiento Predictiva21

Niveles de mantenimiento de sistemas informaticos. 3.1. Nivel de mantenimiento de hardware. En este nivel de mantenimiento se vigilará el buen estado de todos los equipos y periféricos del sistema. Los fallos en este nivel se dan en forma de averías, que pueden ser por desgaste de los materiales o por accidentes.
El mantenimiento del sistema Mind Map

1. Mejora la fiabilidad. El mantenimiento informático puede mejorar la fiabilidad de un sistema informático al prevenir fallos y reducir el tiempo de inactividad. Al mantener el sistema en buen estado de funcionamiento, se asegura de que el sistema pueda funcionar de manera eficiente y sin problemas. 2.
Calaméo Mantemiento De Sistemas Informatico Pdf

El mantenimiento en informática se trata de planificar tareas de revisión y reparación de hardware y software. Un equipo interno o externo de profesionales se encarga de llevar a cabo estas acciones para mantener los sistemas informáticos (TI) de una empresa en los niveles óptimos. Al igual que con otros activos y equipos en una.
TIPOS DE MANTENIMIENTO INFORMÁTICO Mind Map

Como ya hemos visto al hablar del mantenimiento de sistemas informáticos, vamos a excluir a los distintos usuarios que deben interactuar con con dicho sistema informático y nos quedarán tres niveles básicos del mantenimiento informático de sistemas informáticos:. Nivel de hardware.; Nivel de software.; Nivel de documentación.
Mantenimiento informático. ¿Cuál es la frecuencia adecuada? » COPIMAR Sistemas Impresión

Importancia del Mantenimiento Informático en Empresas. La continuidad y eficiencia operativa de una empresa están intrínsecamente ligadas al estado de su infraestructura informática. El mantenimiento de sistemas informáticos asegura no solo el correcto funcionamiento de los equipos y la optimización de procesos sino que también es.
Ciclo Superior en Administración de Sistemas Informáticos en Red Fundación San Pablo Andalucía CEU

El mantenimiento informático consiste en programar revisiones y reparaciones de hardware y software. Un grupo de profesionales internos y externos se encarga de estas tareas para mantener los sistemas informáticos de la empresa en condiciones óptimas. Al igual que el resto de instalaciones y equipos de una empresa, los activos informáticos.
Mantenimiento de sistemas informáticos

El mantenimiento de primer nivel incluye actividades de mantenimiento sencillas que son esenciales para las operaciones. Para ejecutarse, se utilizan herramientas básicas, y a veces ni siquiera son necesarias. En el nivel 1 de mantenimiento, no se corre ningún riesgo para el trabajador, y el acceso a la máquina o equipo es seguro.
Mantenimiento y reparación de los equipos informáticos de la biblioteca IES Sierra Nevada

7. Conclusiones. 🌟 En este artículo, hemos explorado detenidamente los diferentes aspectos relacionados con el tema principal. ¡Es hora de sacar las conclusiones! 💡
Herramientas de mantenimiento informático Equipo informatico, Informática, Infografia

Unidad 1. 6. 2. Mantenimiento de sistemas 2.1. Mantenimiento de sistemas informáticos Cualquier sistema informático, por sencillo que sea, necesita un mantenimiento mínimo. Aunque hemos.
Venta, Instalación y mantenimiento de Sistemas Informáticos

Nivel de mantenimiento de software. Este nivel de mantenimiento de sistemas informáticos se centra en el buen funcionamiento de los programas y datos de los equipos. Para que el software esté en unas condiciones óptimas para el trabajo, es necesario: Configurar y actualizar los sistemas operativos. Realizar una limpieza de programas y.
Mantenimiento de sistemas informáticos; sus 3 niveles

Mantenimiento de sistemas informáticos 7 Y 3. Niveles de mantenimiento de sistemas informáticos Como ya vimos, al hablar de mantenimiento excluimos a los dis- tintos usuarios que interactúan con el sistema. Así que el mantenimiento de un sistema se llevará a cabo a tres niveles: • Nivel de hardware. • Nivel de software.
5+ Tipos de mantenimiento de computadoras Actualidad Tecnologica

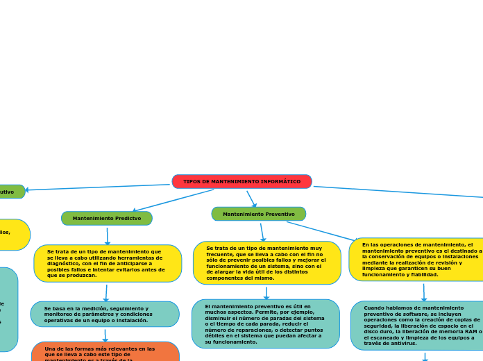
Cuando hablamos de mantenimiento preventivo de software, se incluyen operaciones como la creación de copias de seguridad, la liberación de espacio en el disco duro, la liberación de memoria RAM o el escaneado y limpieza de los equipos a través de antivirus. Cuando de mantenimiento preventivo de hardware hablamos, habitualmente se distingue.
.